中国竞争最激烈的考试,挤破头也难上岸

高考、考研、考公,已经成了许多年轻人绕不开的人生三部曲。

从高考解放,他们刚踏进大学的校门,就开始为考研做准备;而研究生录取通知书尚未捂热,又开始为“上岸”头悬梁锥刺股。

甚至不少人选择一步到位,跳过考研直接投身考公。2026年,考研报名人数为343万,首次低于国家公务员考试报名人数[1]。

与此同时,考公赛道也在发生变化。就在今年,考公考编的“35岁门槛”被打破。在国考报名人数持续走高的当下,“铁饭碗”正变得越来越难抢。

七年来,国考首次缩招

尽管每一年国考都被称为“史上最难”,但真正让这条路显得异常拥挤、体感最明显的,是2022年。这一年,国考过审人数首次突破200万,同比猛增34.7%。

从那以后,国考过审人数始终保持着数十万的增长幅度。到了2026年国考,过审人数高达371.8万人,比上一年增长了约30万[2]。

与2019年国考相比,过审人数已经多了两倍。只是,想上岸的人越来越多,岸却并没有变宽。

2026年国考计划招录人数同比减少了1602人,是近七年来首次下调。人更多、岗更少,直接把报录比推至98:1,逼近“百里挑一”的关口。其实,2019年国考也曾缩招,彼时招录规模同比减少近一半[3],但如此剧烈变动下,竞争强度依然不如今年。

 中国竞争最激烈的考试,挤破头也难上岸 新闻

2026年国考一开局就拉满难度,不少考生直呼“地狱模式”。但放到具体省份来看,竞争程度并不完全一样。

从过审人数看,广东、北京、山东、河南和云南排在前五,分别有29万人、21.8万人、19.3万人、17.1万人和17万人通过审核。

广东、山东、河南本就是人口大省,自带人流量,而且不少考生会倾向回到家乡工作,报考人数多并不意外。尤其广东经济发达,也是外省考生眼中的香饽饽,自然成了最热门的上岸目的地之一。

但从报录比来看,这几个大省反而只排在中游,北京、宁夏、贵州才是真正竞争最激烈的地区。北京的“卷”并不难理解。作为首都,这里聚集了大量中央级岗位,再加上还附带稀缺的北京户口,对不少考生来说,几乎是梦中情岗级别的存在,自然成了挤破头都想上岸的目标。

 中国竞争最激烈的考试,挤破头也难上岸 新闻

而在宁夏、贵州、西藏这种艰苦边远地区,一些基层公务员岗位按人社部规定可适当降低进入门槛[4],因而这些地区成为很多考生筛岗的保底牌:

“今年国考,要么直达中央,要么发配边疆。”

不过,边远地区不止宁夏、贵州和西藏。它们的报录比之所以一飞冲天,主要原因不是人多,而是岗位实在太少了。在报考人数差距并不悬殊的情况下,内蒙古、新疆的计划招录数都超过千人,而宁夏、贵州和西藏则分别只招240人、663人和319人——坑少,难度自然飙升。

国考降门槛,有人欢喜有人愁

除了缩招,最大的变化是喊了很多年的“打破35岁门槛”,在2026年国考终成现实:国考报名年龄限制整体放宽到38周岁,2026年应届硕士、博士研究生,更是放宽到43周岁以下[5]。

毕竟现在60岁都正是闯的年纪,放宽报考年龄本身并非坏事。但对正在埋头备考的应届生来说,却难免有点焦虑:分一杯羹的人变得更多,上岸岂不是更难了?

受年龄放宽影响而获得报名资格的人,大多只能报考不限应届生的岗位。我们筛选2026年国考职位表后发现,这类岗位仅有6932个,拟招12365人,不到整体招录规模的三分之一。

而且,和2025年相比,2026年国考不限应届身份岗位数量下降6%,报名过审人数增加6%;而限应届身份岗位数量增加3%,过审人数却增加14%。

换言之,今年上岸难度的抬升,和年龄放宽关系不那么大,更多还是由应届生们的报考热情推高。

另外,2026年国考不限应届身份岗位平均报录比为150:1,限应届身份岗位平均报录比为67:1,比起应届生,中年考生才是被迫选择地狱难度。

 中国竞争最激烈的考试,挤破头也难上岸 新闻

从热门岗位来看,今年的竞争强度确实不低。在竞争最激烈的前十个岗位中,最少的也有超过两千人争夺一个录取名额。

其中,最难考的岗位是“国家移民管理局瑞丽遣返中心执行队一级警长及以下”,该岗位仅限教育学类、本科、女性报考。即便招录条件中明确写明“工作任务重、强度大,需要值夜班,经常加班、出差”,依然吸引了大量考生报名,最终报录比高达6470:1。

不同专业的考生悲喜也不相通,因为他们拿到的入场券数量并不一样。如果考生读的是财经类专业,那TA会有很多选择,因为可报考岗位最多的Top3专业大类都与财经沾边。而且几乎每年如此,这和税务系统是招聘大户不无关系。就2026年国考而言,根据我们的统计,税务系统计划招录25004人,约占总招录人数的65.6%,较去年上涨六个百分点。

 中国竞争最激烈的考试,挤破头也难上岸 新闻

有千人进一的热门岗位,也有无人问津的冷门岗位。

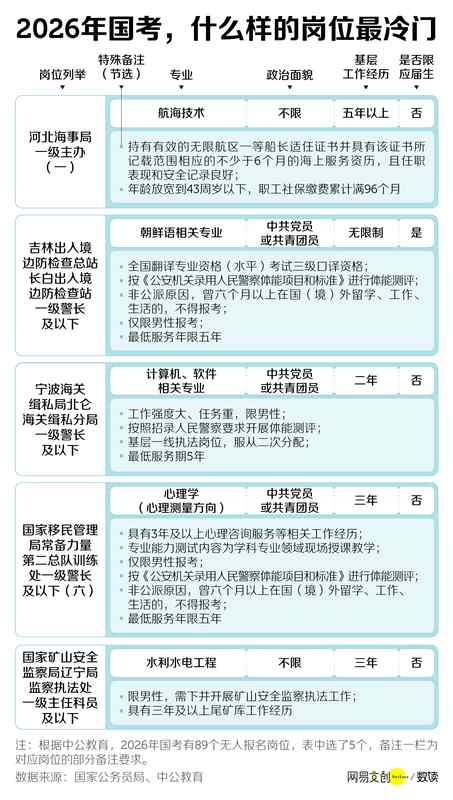
根据中公教育数据,2026年国考有89个无人报考的岗位,主要分布在边检、气象局、水利局等部门。这些岗位通常需要考生具备一技之长,或具备一定的基层工作经验,或能接受艰苦条件。

 中国竞争最激烈的考试,挤破头也难上岸 新闻

很多考生并非看不起这些岗位,更多时候是条件实在够不着。

例如河北海事局招一级主办,不仅要求具备五年以上基层工作经验,还明确应聘者需为一等船长,并拥有6个月以上的安全驾驶经验。再比如国家移民管理局招聘心理测量方向的警长,不仅要有相关从业经验,还需要通过现场授课考核,同时限定男性,并附带体能要求,可谓门槛层层叠加。

这些岗位本来面向的就是有经验、对口专业的人才,大多数人只能望而却步,冷门也在情理之中。

为了上岸,要下基层吗